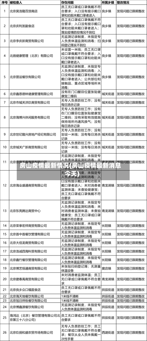
房山疫情最新情况(房山疫情最新消息今天)
北京15日新增27例新冠肺炎确诊病例
〖壹〗、自6月11日以来,北京累计新增本地确诊新冠肺炎病例106例,当前首都疫情防控形势十分严峻。以下是北京疫情防控的相关情况:新增病例情况:6月15日0时至24时,北京新增报告本地确诊病例27例,疑似病例2例,无症状感染者3例。自6月11日新发地批发市场发生疫情以来,累计本地报告新增确诊新冠肺炎病例106例。

〖贰〗、月16日晚,北京市举行新型冠状病毒肺炎疫情防控工作第121场新闻发布会。会上宣布:即时起,北京市突发公共卫生事件应急响应级别由三级调至二级,并相应调整防控策略。

〖叁〗、全国31个省(自治区、直辖市)和新疆生产建设兵团报告新增确诊病例40例。其中,境外输入病例8例,分别来自上海(3例)、广东(3例)、内蒙古(1例)和辽宁(1例)。本土病例32例,主要集中在北京(27例)、河北(4例)和四川(1例)。死亡病例:无新增死亡病例。累计死亡病例为4634例。

〖肆〗、月18日0时至24时,北京新增报告本地确诊病例25例、疑似病例2例、无症状感染者2例。自11日以来,北京已累计报告新冠肺炎确诊病例183例,分别为:17日(21例)、16日(31例)、15日(27例)、14日(36例)、13日(36例)、12日(6例)及11日(1例)。

北京新增本土感染者50例!顺义突发聚集性疫情,21人感染!
〖壹〗、月9日0时至15时,北京新增本土新冠肺炎病毒感染者28例;自5月8日发布会后(5月8日15时至9日15时),新增本土新冠肺炎病毒感染者50例,其中顺义区突发聚集性疫情,涉及21例感染者。新增感染者总体情况时间范围:5月8日15时至9日15时。新增数量:新增本土新冠肺炎病毒感染者50例(感染者866至915)。
〖贰〗、自5月8日发布会后),北京新增加当地新冠肺炎感染者50例(病毒感染者866至915)。在其中,房山18例,顺义区10例,北京市丰台区7例,海淀区6例,朝阳区5例,通州区、昌平区各2例;通用型1例、轻形40例、无症状感染者9例;监管人员41例,小区筛选9例。
〖叁〗、月22日0时至24时,北京新增1例本土确诊病例,为朝阳区六里屯北里小区的社会面筛查人员,另新增1例境外输入确诊病例和5例境外输入无症状感染者。 具体信息如下:本土确诊病例情况居住地:朝阳区六里屯北里小区。发现方式:社会面筛查人员,即非隔离管控人员。诊断时间:7月22日确诊。
2022年5月11日起北京风险等级调整通报(在朝阳房山)
〖壹〗、022年5月11日起,北京市朝阳区、房山区部分地区风险等级调整情况如下:房山区韩村河镇五侯村:截至2022年5月10日24时,该地近14天累计报告4例本土确诊病例。经市疾控中心评估,按照《北京市新冠肺炎疫情风险分级标准》,即日起由低风险地区升级为中风险地区。
〖贰〗、022年5月12日起,北京市风险等级调整情况为2地升级为中风险地区,5地风险等级调低,具体如下:升级为中风险地区的有:截至2022年5月11日24时,房山区阎村镇紫欣苑小区近14天累计报告3例本土确诊病例,通州区马咸桥镇样本小区近14天累计报告2例本土确诊病例。
〖叁〗、022年5月13日起,北京市11地风险等级调整情况如下:升级地区:房山区阎村镇大董村近14天累计报告2例本土确诊病例,由低风险地区升级为中风险地区。
北京房山区窦店镇燕都世界名园社区升级为高风险
截至2022年4月27日12时,北京市房山区窦店镇燕都世界名园社区因近14天累计报告6例本土确诊病例,被升级为高风险地区。升级依据:根据北京市疾控中心评估,按照《北京市新冠肺炎疫情风险分级标准》,燕都世界名园社区因疫情传播风险显著升高,由低风险地区调整为高风险地区。
调整依据:以上6个区域均由低风险地区升级为中风险地区。调整后全市风险地区总数 高风险地区(7个)朝阳区潘家园街道松榆里社区、潘家园街道松榆西里社区、十八里店乡周家庄中路19号院、高碑店乡方家园社区、双井街道广和南里二条。房山区窦店镇于庄村、窦店镇燕都世界名园社区。
北京房山区风险等级情况如下:高风险地区:2个房山区窦店镇于庄村 房山区窦店镇燕都世界名园社区 中风险地区:2个房山区窦店镇田家园村 房山区窦店镇小高舍村 低风险地区:除上述中高风险地区外,房山区全市其它地区均为低风险地区。
房山区窦店镇于庄村:近14天累计报告10例本土确诊病例,由中风险地区升级为高风险地区。朝阳区高碑店乡方家园社区:近14天累计报告10例本土确诊病例,由低风险地区升级为高风险地区。房山区窦店镇燕都世界名园社区:近14天累计报告6例本土确诊病例,由低风险地区升级为高风险地区。
房山区窦店镇燕都世界名园社区:截至2022年5月10日24时,该地近14天累计报告5例本土确诊病例。经市疾控中心评估,按照《北京市新冠肺炎疫情风险分级标准》,即日起由高风险地区降为中风险地区。朝阳区八里庄街道红庙北里社区:截至2022年5月10日24时,该地近14天累计报告1例本土确诊病例。
国家卫健委:昨日新增本土确诊病例19例
月3日0—24时,全国新增确诊病例19例,其中境外输入18例,本土1例(湖北1例);新增死亡病例4例(湖北4例);新增疑似病例11例(均为境外输入)。具体数据及分析如下:新增确诊病例 全国新增确诊19例,其中18例为境外输入,1例为本土病例(湖北武汉)。
月29日0—24时,31个省(自治区、直辖市)和新疆生产建设兵团报告新增确诊病例19例,其中本土病例8例(北京7例,上海1例),境外输入病例11例。具体数据及情况如下:新增确诊病例整体情况 当日新增确诊病例总数为19例。境外输入病例分布:广东4例,上海3例,四川3例,甘肃1例。
月16日0—24时,全国新增确诊病例19例,其中本土病例4例(均在广东),境外输入病例15例。具体数据及分析如下:新增确诊病例分布 境外输入病例:共15例,涉及8个省份,具体为福建3例、广东3例、云南3例、上海2例、北京1例、江苏1例、湖北1例、四川1例。本土病例:4例,均出现在广东省。
国家卫健委表示,将坚持动态清零总方针,出现一起扑灭一起,以最快的速度、最小的代价控制疫情扩散蔓延。具体措施和当前疫情形势如下:当前全国疫情形势我国总体疫情形势保持相对平稳,但呈现局部高度聚集、全国多点散发的特征:内蒙古满洲里:疫情已连续11天无新增,基本得到控制。
月22日0—24时,全国新增确诊病例19例,均为境外输入病例,无新增死亡及疑似病例。 具体数据及分析如下:新增确诊病例分布 新增19例确诊病例均为境外输入,具体分布为:上海5例,广东5例,云南3例,浙江2例,重庆2例,四川2例。
关于【广州疫情数据,广州疫情数据真实吗】
- 2026-03-11
- 阅读 0
【广东无新增本土确诊病例,广东无新增本土确诊病例最新消息】
- 2026-03-11
- 阅读 2
中高风险地区最新名单最新/中高风险地区最新名单最新有哪些
- 2026-03-11
- 阅读 2
关于【全球疫情最新消息数据,全球疫情况最新情况】
- 2026-03-11
- 阅读 2
广西昨日新增本土无症状4例/广西新增5例
- 2026-03-11
- 阅读 6
关于【广西新增本土无症状129例,广西新增1本土病例】
- 2026-03-11
- 阅读 6