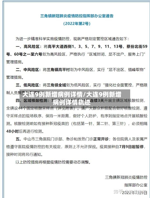
大连9例新增病例详情/大连9例新增病例详情轨迹
截至7月17日24时新型冠状病毒肺炎疫情最新情况
累计治愈出院病例87061例,累计死亡病例4636例。累计报告确诊病例92246例,无现有疑似病例。累计追踪到密切接触者1069428人,尚在医学观察的密切接触者7405人。无症状感染者情况:新增无症状感染者27例(均为境外输入)。当日转为确诊病例4例(均为境外输入)。当日解除医学观察18例(均为境外输入)。

月19日0-24时,四川新增新型冠状病毒肺炎确诊病例3例,均为境外输入病例。 具体信息如下:病例来源及行程其中2例为7月17日由菲律宾经柬埔寨转机,7月18日抵达成都后即接受隔离医学观察和动态诊疗,7月19日确诊。另1例为7月18日由埃及乘机出发,抵达成都后即接受隔离医学观察和动态诊疗,7月19日确诊。

累计追踪到密切接触者1212607人,尚在医学观察的密切接触者20493人。无症状感染者情况:新增无症状感染者9例(境外输入7例,本土2例,均在云南德宏傣族景颇族自治州)。当日转为确诊病例1例(境外输入)。当日解除医学观察16例(境外输入13例)。尚在医学观察的无症状感染者360例(境外输入346例)。

月27日,成都报告一家三口确诊。3人无南京旅居史,他们7月17日自成都乘机至长沙,7月20至22日在张家界等地游玩,7月23日、24日在常德市旅游,3人在常德的一位密接者也在27日诊断为无症状感染者。
月15日0-24时,四川及成都均无新增新冠肺炎确诊病例,今日入伏,长达40天,伏天养生有八大要点。四川疫情情况 7月15日0-24时,四川无新增新型冠状病毒肺炎确诊病例,新增治愈出院病例1例,无新增疑似病例,无新增死亡病例。
北京市人民政府副秘书长陈蓓在7月19日举行的北京市新冠疫情防控工作新闻发布会上宣布: 7月20日零时起,北京市突发公共卫生应急响应级别由二级调整为三级。

3月2日新增本土确诊54例涉13省份(附详情)
〖壹〗、月2日0—24时,31个省(自治区、直辖市)和新疆生产建设兵团报告新增本土确诊病例54例,涉及13个省份,新增境外输入确诊病例160例,无新增死亡病例,新增疑似病例5例(均为境外输入)。 具体情况如下:本土确诊病例情况广东省:28例,其中深圳市23例、东莞市5例。内蒙古自治区:7例,其中呼和浩特市6例、包头市1例。
〖贰〗、月6日0 - 24时,新增报告本土确诊病例57例(均在西安市),其中隔离管控发现45例、封控区筛查发现7例、重点人群筛查发现5例;治愈出院39例。 自2021年12月9日以来,全省累计报告本土确诊病例1940例(西安市1913例、咸阳市13例、延安市13例、渭南市1例),其中出院116例、在院1824例。
〖叁〗、月25日0—24时,重庆市新增本土确诊病例1例(北碚区),新增本土无症状感染者1例(江津区),均在重点人员核酸检测中发现。
〖肆〗、南通最新疫情情况2022年3月24日0时至24时,南通无新增新冠肺炎确诊病例,新增本土无症状感染者3例,均在集中隔离点筛查发现。本轮疫情以来,南通市无新冠肺炎本土确诊病例,累计报告本土无症状感染者9例,均在定点医疗机构隔离观察。
安徽疫情最新通报!
截至2022年3月25日24时,安徽省疫情情况如下:新增确诊病例:1例(芜湖市繁昌区,由无症状感染者转为确诊病例,轻型)。新增无症状感染者:16例,具体分布为:合肥市蜀山区1例 亳州市利辛县1例 蚌埠市五河县1例 芜湖市繁昌区4例 铜陵市铜官区9例 新增治愈出院:1例(境外输入)。
月20日0-24时,安徽省报告无新增本土确诊、疑似及无症状感染者,但广德市在入境人员中检出2名初筛阳性人员。具体信息如下:全省疫情概况 新增情况:2月20日0-24时,安徽省无新增本土确诊病例、疑似病例及无症状感染者。
022年3月26日0-24时,安徽省新增新冠肺炎确诊病例2例,无症状感染者16例,新增治愈出院病例1例,新增解除医学观察的无症状感染者9例。 具体情况如下:新增确诊病例 均在芜湖市繁昌区,共2例,经复核和专家组诊断为轻型。确诊病例1:男,49岁,现住芜湖市繁昌区。
池州市东至县1例、贵池区3例。累计治愈出院本地确诊病例1036例。累计报告境外输入确诊病例15例,且均已治愈出院。医学观察情况累计报告医学观察108685人。尚在医学观察的密切接触者28131人。
截至11月17日24时新型冠状病毒肺炎疫情最新情况
〖壹〗、现有确诊病例324例(含重症3例),累计治愈出院病例81411例,累计死亡病例4634例。累计报告确诊病例86369例,无现有疑似病例。累计追踪到密切接触者874466人,尚在医学观察的密切接触者13974人。无症状感染者情况:新增无症状感染者5例,其中境外输入4例;本土新增1例(未明确标注,但总数为5例)。
〖贰〗、月17日0时至24时,乐山市新冠肺炎疫情最新情况如下:新增本土确诊病例1例、本土无症状感染者2例。新增省外来乐无症状感染者1例。新增本土确诊病例和无症状感染者情况:病例4:新冠病毒无症状感染者,现居于乐山市五通桥区竹根镇涌江南苑小区,在密切接触者筛查中发现。
〖叁〗、022年11月17日河北省新型冠状病毒肺炎疫情情况2022年11月17日0—24时,河北省新增新型冠状病毒肺炎确诊病例2例;新增无症状感染者326例,其中石家庄市253例、秦皇岛市22例、廊坊市20例、邯郸市8例、张家口市6例、保定市4例、沧州市4例、衡水市4例、唐山市3例、承德市2例。
〖肆〗、福建省新型冠状病毒肺炎疫情情况本地疫情11月17日0~24时,福建省报告新增本土确诊病例10例。当日报告新增本土无症状感染者13例;解除隔离78例。全省本土确诊病例近来住院145例,无死亡病例;现有本土无症状感染者尚在接受集中隔离医学观察563例。
〖伍〗、022年11月17日0-24时江西省新型冠状病毒肺炎疫情情况2022年11月17日0-24时,江西省无新增本土确诊病例,新增治愈出院2例。从2020年1月至2022年11月17日24时,全省累计报告本土确诊病例1459例,累计出院病例1453例。截至2022年11月17日24时,全省现有本土住院确诊病例5例。
〖陆〗、月17日泉州市新型冠状病毒肺炎疫情情况境外输入疫情11月17日0时至24时,我市新增境外输入确诊病例0例。新增境外输入无症状感染者0例。本地疫情11月17日0时到24时,我市新增确诊病例2例、无症状感染者3例,其中集中隔离筛查发现1例、跨区域协查发现2例、省外入泉重点人员筛查发现2例。
冷库风险等级为几级
〖壹〗、冷库风险等级为2级。明确全市冷库食品安全风险等级分为一般较大重大和特别重大级别食品安全风险,《处置办法》明确区县市场监管局获悉冷库食品安全风险。全市冷库食品安全风险等级的确定参照《重庆市食品安全突发事件应急预案》的规定进行分级,分为一般、较大,重大和特别重大级别食品安全风险。
〖贰〗、三级。冷库风险等级为三级颜色,冷库火灾危险性属丙类,氨机房的话属乙类,耐火等级应该按二级设计。
〖叁〗、库内防爆等级为0区,库外为ⅡCT4等级,确保在爆炸性气体环境中安全运行。采用phiaⅡCT6(气密型与正压型复合型防爆结构)设计,进一步提升防爆性能。先进的集成防爆技术:引入领先的多功能微电子集成防爆器件及优化防爆技术。使用全光阻隔微瓦级本安控制电路,多重安全保护技术,确保系统安全可靠。
最近【上海9个区域划为中风险区,上海哪几个区中风险】
- 2026-03-11
- 阅读 0
黑龙江肇东发现一例初筛阳性(黑龙江肇东新冠疫情情况)
- 2026-03-11
- 阅读 1
【上海解封最新消息,2021上海解封了吗】
- 2026-03-11
- 阅读 1
最近【沈阳最新疫情又新增一例,沈阳最新疫情病例】
- 2026-03-11
- 阅读 2
【山东新增本土无症状140例,山东新增69例无症状】
- 2026-03-11
- 阅读 2
关于【四川绵阳疫情最新,四川绵阳疫情最新今天发布】
- 2026-03-11
- 阅读 2