最近【广州花都疫情最新消息今天新增25,广州花都疫情最新状况】

2022广州疫情最新消息:现在是什么风险区?疫情在哪个区?

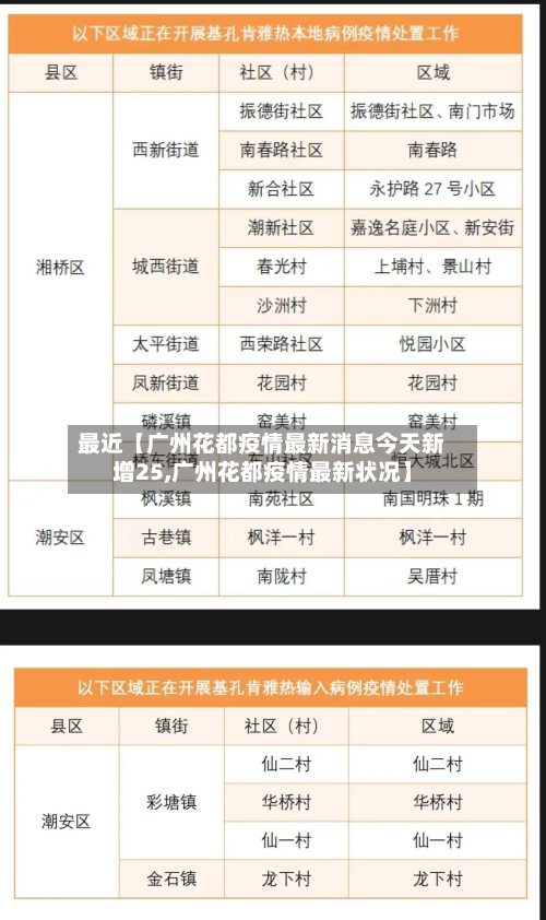
022年2月16日广州疫情最新消息显示,当地均为低风险地区,疫情主要分布在南沙区和花都区。具体信息如下:广州疫情风险等级情况整体风险等级:截至2022年2月16日上午9时,广州海珠、荔湾、天河、白云、黄埔、南沙、番禺、花都、从化、增城十个区均为低风险地区。

最近【广州花都疫情最新消息今天新增25,广州花都疫情最新状况】-第1张图片

广州疫情防控地图可通过微信搜索公众号“广州本地宝”,关注后在对话框回复“封控”获取查询入口,入口支持查看各区封控区、管控区、防范区范围及服务热线。

最近【广州花都疫情最新消息今天新增25,广州花都疫情最新状况】-第2张图片

022年广州全市各区均为疫情低风险地区。以下为详细说明:低风险地区范围:2022年广州全市包括越秀区、海珠区、荔湾区、天河区、白云区、黄埔区、番禺区、花都区、南沙区、从化区、增城区在内的所有区,均被划定为低风险地区。

最近【广州花都疫情最新消息今天新增25,广州花都疫情最新状况】-第3张图片

总结:广州市当前疫情以海珠区高风险区为核心,社会面风险尚未完全阻断。发布会强调“以快制快”处置疫情,同时统筹疫情防控与民生保障,力争尽快实现社会面清零。

广州花都区设立26个黄码24小时核酸检测点

广州花都区设立了26个可24小时为黄码人员提供核酸检测服务的医疗机构。设立背景:2022年2月15日,广州发现2例外地来穗人员确诊新冠肺炎病例。随着流调工作的深入推进,部分市民健康码被赋“黄码”。为满足群众核酸检测需求,花都区指定了26家医疗机构可24小时为黄码人员测核酸。

广州市花都区人民医院周末可以做核酸检测。具体安排如下:新华路总院7号楼前小广场采样点 开放时间:24小时开放,周末正常提供服务。检测对象:住院患者、无流行病学病史的发热儿童、陪护人员。

黄码人员及收到“防控办短信”人员请到总院发热门诊。绿码人员请到总院7号楼前小广场。检测地点7号楼前小广场(无需进入7号楼),根据道路标识指引前往。自助下单缴费操作步骤 关注公众号关注“广州市花都区人民医院”微信公众号。进入自助下单界面点击公众号左下角“门诊”→“核酸检测自助下单”。

就医过程中请做好个人防护,避免使用公共交通工具。居民朋友们,为了大家的身体健康,请继续保持良好的个人卫生习惯,包括佩戴口罩、勤洗手、保持室内通风,以及尽量避免人群聚集。同时,积极接种新冠疫苗,构筑坚实的免疫屏障,共同维护花都区的疫情防控成果。花都区核酸检测点分布情况,具体详情请借鉴附件。

广州24小时都能做核酸的检测点: 微信查找一个叫广州健康通的小程序,这个平台可以查询到不同区的核酸检测点,点击进去以后,找到核酸检测采样机构的图案,点击进入,就会看到一些附近的核酸点,还可以根据自己的需求选取夜间核酸、 24小时核酸、黄码检测的检测点。

做好我区疫情防控工作,花都区向广大居民朋友们提醒:请8月30日以来有福建省旅居史的来(返)花人员、所有穗康码“红码”和“黄码”人员均须第一时间主动联系所在社区、村委报备,按工作人员指引尽快携带身份证,在做好个人防护的前提下,就近到核酸检测采样点(详见附件)进行检测。

广州花都区无症状感染者是做什么工作的(1月13日)

〖壹〗、广州花都区1月13日相关无症状感染者的职业是航空公司世界航班清洁员。以下是详细信息:职业背景该无症状感染者为航空公司世界航班的清洁员,属于高风险岗位人员。世界航班清洁员因工作性质需直接接触境外输入物品及航班环境,存在较高职业暴露风险。居住管理情况其居住于高风险岗位人员集中居住场所,并接受全程闭环管理。

〖贰〗、022年1月14日,广州市花都区在对世界航班高风险岗位闭环管理工作人员例行新冠病毒核酸检测中,发现1例阳性,经诊断为无症状感染者。具体情况如下:感染者基本信息:该工作人员为女性,37岁,航空公司世界航班清洁员。居住与管理情况:近14天均居住于高风险岗位人员集中居住场所,接受全程闭环管理。

〖叁〗、月10日广州新增本土无症状感染者是在集中隔离的密切接触人员中排查发现的。具体情况如下:发现过程:在针对密切接触者开展的集中隔离排查工作中,通过核酸检测等手段发现该无症状感染者。

〖肆〗、021年12月15日,广州市新增1例境外输入关联新冠肺炎无症状感染者,系入境转运专班工作人员黄某,其工作期间实行闭环管理,集中居住于白云区人和镇西成路丽枫酒店。

〖伍〗、020年10月16日,在广州花都区出现了一例境外输入关联的新冠疫情无症状感染者,在他从境外归来的时候,相关的医护人员便对他进行了检测,检测结果为阴性,并且没有任何明显症状。但是就在他进入隔离酒店进行〖Fourteen〗、天隔离的时候,在酒店进行每天检测的时候,医护人员在对他进行检测的时候,发现检测结果为阳性。

〖陆〗、月16日广州新增的2例本土无症状感染者,是通过在隔离观察的密接者中进行核酸检测发现的。具体说明如下:感染者1:身份关系:女,30岁,为3月16日市发布黄埔区病例(谌某)的妻子。

21号广州白云机场航班取消吗

根据飞常准数据,4月19日-20日广州、深圳机场已出现航班大面积延误或取消,20日取消量达今年比较高值;21日广州白云机场计划进出港航班884个,深圳宝安机场计划614个,航班量较平日明显减少,截至下午1时30分,当日取消占比达四五成。

不取消。通过查询相关资料显示,截止到2022年10月13日,广州新增本土确诊25例,新增无症状感染者3例,有中高风险区0个,没有通知白云机场21日航班取消,具体疫情消息以官方通知为准。

受此管理措施影响,昨天至今天,白云机场进出港航班大面积取消,据飞常准APP显示,截至5月31日上午10时20分,白云机场取消航班466架次,取消占比306%。

广州暴雨期间,白云机场航班能否正常飞行需视具体情况而定,但暴雨通常会导致航班出现大面积延误甚至取消。首先,暴雨天气会对机场运行造成显著影响。强降雨可能导致机场跑道湿滑、能见度降低,这些因素都会直接影响航班的起降安全。

天气因素:3月21日正值春季,昆明和广州的天气状况可能会影响航班的正常运行。如遇雷雨、大风等恶劣天气,航班可能会出现延误或取消的情况。其他因素:除天气外,航空管制、机械故障、旅客原因等也可能导致航班延误或取消。建议乘客提前关注航班动态,并预留足够的时间前往机场办理登机手续。

广州下雨时航班可能会延误,但并非绝对,需视具体情况而定。从过往案例来看,降雨确实对广州航班运行有显著影响。例如,2月28日广州市区突降暴雨,白云机场超过240架次航班延误,超过50架次航班取消;8月5日8时至15时广州普遍出现暴雨,白云机场航班大面积延误,应急处置响应等级升至橙色。

广州花都狮岭疫情严重吗

不严重。截止2022年10月28号,据广州花都狮岭疫情防控中心显示,广州花都狮岭实施常态化防控,属于低风险地区。广州花都狮岭疫情不严重。外出佩戴好口罩,做好个人防护措施。

是。通过查询广州狮岭疫情防控公告了解到,经核实截止至2022年12月12日,该区域疫情情况严重,该地区内为减少疫情确诊人员,因此该地区是只出不进的。广州,简称穗,别称羊城、花城,是广东省辖地级市、广东省省会、副省级市。

不安全。根据广州花都疫情防控中心信息截止至2022年9月13号新增1例确诊病例,是入境隔离酒店驻点工作人员。花都区新型冠状病肺炎疫情防控带发部办公室提醒,疫情防控形势依旧严肃,请宽大住民民众进一步提升提防熟悉,做好私人一样平常防护,科-学佩带口罩,勤洗手,常透风,维持应酬差异了。

021年12月16日凌晨,在对世界货运航班机组人员例行新冠病毒核酸检测中,发现1例初筛阳性,经市疾控中心复核阳性,即闭环转运至广州医科大学附属市八医院进行隔离医学观察,经专家组诊断为境外输入无症状感染者。

原因:疫情防控工作需要。提示:家长需重新预约其他时间,避免前往停诊时段。花都区狮岭镇卫生院 停诊时间:12月16日(星期四)下午 停诊范围:除急诊、发热诊室外,其他科室停诊。原因:开展全镇人员核酸采样工作。提示:已预约居民请勿前往,紧急情况可联系开放科室。