最近【江苏新增本土确诊病例19例,江苏新增本土确诊病例1例轨迹】
国家卫健委:19日新增本土确诊2656例
〖壹〗、月19日0—24时,国家卫健委通报全国31个省(自治区、直辖市)和新疆生产建设兵团报告新增本土确诊病例2656例,具体分布及疫情相关情况如下:新增确诊病例总体情况总新增确诊病例:2722例,其中境外输入病例66例,本土病例2656例。

国家卫健委:16日新增本土病例2229例
〖壹〗、新增确诊病例整体情况:31个省(自治区、直辖市)和新疆生产建设兵团报告新增确诊病例2286例。其中境外输入病例57例,本土病例2229例。境外输入病例详情:分布在多个省市,具体为广东13例,北京9例,辽宁7例,四川6例,内蒙古5例,上海5例,福建4例,山东4例,陕西3例,黑龙江1例。

〖贰〗、中国本土确诊病例数据根据国家卫健委的通报,11月16日0—24时,中国31个省(自治区、直辖市)和新疆生产建设兵团无新增本土确诊病例。截至11月16日24时,累计报告确诊病例86361例,累计收到港澳台地区通报确诊病例6115例。这些数据进一步印证了中国在疫情防控方面的成效。

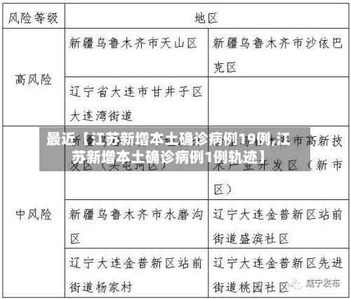
〖叁〗、本土确诊病例(1226例)吉林省:742例吉林市455例、长春市268例、四平市11例、延边朝鲜族自治州6例、松原市2例。福建省:99例泉州市92例、厦门市5例、三明市1例、宁德市1例。广东省:83例深圳市71例、东莞市7例、广州市4例、珠海市1例。辽宁省:62例大连市38例、营口市21例、沈阳市3例。
〖肆〗、截至11月19日24时,国家卫健委通报新增本土确诊病例2204例,新增本土无症状感染者22011例。具体数据及分析如下:本土确诊病例分布总体情况:全国31个省(自治区、直辖市)和新疆生产建设兵团报告新增本土确诊病例2204例,其中977例由无症状感染者转为确诊病例。
〖伍〗、月15日0—24时,31个省(自治区、直辖市)和新疆生产建设兵团报告新增确诊病例102例,其中境外输入病例56例,本土病例46例。
〖陆〗、月17日0—24时,全国31个省(自治区、直辖市)和新疆生产建设兵团报告新增本土确诊病例117例,新增本土无症状感染者393例。具体数据及分析如下:本土确诊病例(117例)地区分布:广西59例,甘肃28例,四川9例,广东7例,上海3例,安徽3例,江西3例,河南3例,江苏1例,海南1例。
国家卫健委:昨日新增本土确诊病例2010例
月23日0—24时,国家卫健委公布新增本土确诊病例2010例,具体分布及关键信息如下:本土确诊病例分布 吉林省:1810例,占本土病例的90%,其中长春市1280例、吉林市512例,其余分布在四平市、延边朝鲜族自治州、通化市。福建省:69例,主要集中在泉州市(65例),莆田市、漳州市各报告少量病例。
月3日0—24时,国家卫健委通报全国新增确诊病例29例,其中本土确诊病例12例,具体分布如下:本土确诊病例分布 广东省:5例 深圳市4例 惠州市1例 含1例由无症状感染者转为确诊病例(在广东)。天津市:4例,均在河北区。浙江省:2例,均在杭州市。北京市:1例,在朝阳区。
辽宁:25例,均在大连市。河南:3例,其中周口市2例、郑州市1例。黑龙江:2例,均在黑河市。河北:1例,在辛集市。云南:1例,在德宏傣族景颇族自治州。无症状转确诊:12例(辽宁10例,河南2例)。境外输入病例 新增20例,涉及上海、广东、云南、山东、福建、山西、陕西等地。
新闻联播主要内容摘抄有:1-2月份国民经济恢复好于预期。保面积、稳产量,春耕生产顺利推进。北京培育建设世界消费中心城市。各地多措并举,加强疫情防控。国家卫健委:昨日新增本土确诊病例3507例(吉林省3076例),本土无症状感染者1647例。
月12日0—24时,全国报告新增确诊病例49例,其中本土病例22例,均位于福建省(莆田市15例、泉州市6例、厦门市1例);境外输入病例27例,涉及云南、上海、广东、四川、陕西五省(市)。

成都限号时间/成都限号时间2025几点到几点结束
- 2026-03-12
- 阅读 0
关于【昨天新增病例,昨天新增几例新冠病例】
- 2026-03-12
- 阅读 0
怀化最新疫情确诊(怀化最新疫情通知)
- 2026-03-12
- 阅读 0
武汉市今天疫情(武汉今天疫情防控情况)
- 2026-03-12
- 阅读 0
31省份增本土15例/31省增本土115例
- 2026-03-12
- 阅读 1
【杭州疫情最新消息今天,杭州疫情最新消息2021】
- 2026-03-12
- 阅读 0