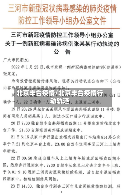
北京丰台疫情/北京丰台疫情行动轨迹
2月1日16时至2月2日16时北京丰台区新增2例确诊病例
〖壹〗、月1日16时至2月2日16时,北京丰台区新增2例本土确诊病例,均为管控人员,已转至定点医院治疗。新增病例具体情况确诊病例1:身份:西南郊冷库员工,风险管控人员。现住址:西南郊冷库宿舍。隔离情况:1月23日转入集中隔离点。确诊病例2:身份:西南郊冷库个体经营者,风险管控人员。现住址:万柳西园小区。隔离情况:1月29日转入集中隔离点。

〖贰〗、感染者109现住址:大兴区西红门镇红星集体农庄。工作地点:同现住址。管控情况:1月25日至31日进行核酸检测,期间三次核酸检测结果均为阴性。2月1日核酸检测结果为阳性,已转至定点医院,综合流行病学史、临床表现、实验室检测和影像学检查等结果,2月2日诊断为确诊病例,临床分型为轻型。

〖叁〗、月19日16时至20日16时,北京市新增本土新冠肺炎确诊病例2例、核酸检测阳性者1例,均在东城区。 以下是具体情况:感染者64:住址:东城区安定门街道安定门内花园东巷17号院。身份:在校学生。症状:3月19日出现头晕、发热等症状。检测结果:当日报告核酸检测结果为阳性。
〖肆〗、北京新增49例本土新冠肺炎病毒感染者,2地升级为中风险地区,西城、海淀、丰台、房山4区将连续开展三轮区域核酸筛查。具体信息如下:新增本土感染者情况 新增数量与时间范围:5月17日15时至18日15时,北京新增本土新冠肺炎病毒感染者49例(感染者1308至1356)。
北京新增49例!2地升中风险,4区再测3天核酸
北京新增49例本土新冠肺炎病毒感染者,2地升级为中风险地区,西城、海淀、丰台、房山4区将连续开展三轮区域核酸筛查。具体信息如下:新增本土感染者情况 新增数量与时间范围:5月17日15时至18日15时,北京新增本土新冠肺炎病毒感染者49例(感染者1308至1356)。
月2日0时至15时,北京市新增本土新冠肺炎病毒感染者1738例,其中社会面筛查人员123例,隔离观察人员1615例。 具体分布及病例特征如下:区域分布 朝阳区:434例(隔离观察414例,社会面20例),含危重型1例、普通型1例、轻型64例、无症状368例。
新增本土感染者情况:5月18日0时至15时,北京新增本土感染者29例,自5月17日发布会后新增49例,其中丰台区27例。感染者中,有4例通过社会面核酸筛查发现,包括丰台区新华世界中心乐乎城市青年社区1例、岳各庄市场到访人员和工作人员2例。
局部聚集性风险显著北京6月14日新增36例本土病例,占全国本土病例的92%,表明局部地区疫情传播链条尚未完全阻断。此类聚集性爆发可能与人员流动、特定场所(如社区、市场、单位)的密切接触有关。需通过流调溯源明确传播链,例如病例是否集中于某区域或活动场所,从而实施精准管控。
北京丰台确诊病例所在区人员非必要不出京
北京疾控中心对确诊病例所在区人员出京的总体提示:确诊病例所在区人员非必要不出京,确诊病例所在街道和单位人员原则上不允许出京,如需出京,须持健康宝绿码和48小时内核酸检测阴性证明。这一提示与丰台区的具体规定相呼应,强调了确诊病例所在区域人员出京的严格限制。
刚刚解封的小区人员原则上不允许出京,若所在区无新增本土病例且符合相关条件,可按非必要不出京原则谨慎安排名程,但需严格遵守目的地及返京政策。
非必要不出境、不出京 继续坚持非必须不出境,不去中高风险地区旅游、出差。确诊病例所在区人员非必要不出京,所在街道和单位人员原则上不允许出京;如需出京,须持健康宝绿码和48小时内核酸检测阴性证明。
021年12月24日北京市疫情防控政策新调整主要涵盖减少人员流动、减少人员聚集、统筹安全与民生需求三大方面,具体内容如下:减少人员流动倡导就地过节:提倡市民群众就地过节,不前往14日内有新增本土新冠病毒感染者的县,非必须不前往陆路边境口岸所在县。
就是没有什么特别重大的事情就不要出京了。确诊病例所在区人员非必要不出京,确诊病例所在街道和单位人员原则上不允许出京,如需出京,要健康宝绿码和48小时内核酸检测阴性证明。
离开北京近来不需要特别的证明文件,但有以下要求:非必要不出京:原则上,对于确诊病例所在街道和单位的人员,不允许出京。避免前往涉疫地区:在计划出京前,应查看目的地是否为疫情风险等级升级或有调整的地区,如果是,应避免前往。避免前往口岸城市:在京人员非必要不前往陆路边境口岸所在县。
北京丰台新增1例境外输入(2月20日最新通告)
〖壹〗、022年2月20日下午,北京丰台区新增1例境外输入无症状感染者,系入境后在京外隔离期满21天进京人员,第三次核酸检测结果呈阳性。病例基本情况该人员入境后,在京外完成21天集中隔离,之后进京进入健康监测期。健康监测期间前两次核酸检测结果均为阴性,第三次核酸检测结果呈阳性,已转至定点医院,诊断为新冠肺炎无症状感染者。
〖贰〗、月20日北京新增9例境外输入确诊病例,治愈出院2例。
〖叁〗、月13日0时至24时,北京新增境外输入新冠肺炎确诊病例1例,治愈出院7例。具体信息如下:新增境外输入病例情况新增报告境外输入新冠肺炎确诊病例1例,为来自美国的输入病例。截至3月13日24时,北京累计报告境外输入确诊病例22例。

判定密接70人!大兴新增感染者轨迹公布;昌平这些区域居家办公;丰台...
月21日北京疫情防控发布会要点:大兴新增1例无症状感染者,判定密接70人;昌平新增封管控区域,部分区域居家办公;丰台紧急寻人,涉及地铁14号线西铁营站及676路公交车。
病例情况及主要行程轨迹如下:9月29日0:00-12:30往返岳各庄农副产品批发市场与新发地市场。其中9:29在新发地强农门西门停车场。13:50-13:55大兴区北兴路东段2号6号楼1层。14:00大兴经济开发区金星路20号院。14:40新发地市场。16:10-16:25狼垡一村大硕麻辣烫。
广平县紧急寻人:密接人员活动轨迹及次密、次次密判定密接人员活动轨迹:3月13日17:37在建新街与人民路交叉口信义牛羊肉店买牛肉,17:46在人民路菜市街路口西边路南水产门市买鱼,全程佩戴口罩。
丰台区五里店街道彩虹家园母子2例(感染者1171174);海淀区中关村街道同一家庭6例(感染者1192至1197,其中2例为社会面筛查发现)。合计:新发链条与社会面病例新增20例,占当日新增总数的36%,表明社区隐匿传播链条尚未完全阻断。
月1日,深圳盐田区新报告2例新冠病毒无症状感染者,系在第三轮全域核酸检测排查的重点人群中发现,“21”疫情全市累计排查出15例无症状感染者,2人具体情况及行程轨迹如下:个案14:夏某基本信息:男,27岁,居住在盐田区华侨新村二期,是个案113的密切接触者。
10月21日北京疫情发布会要点汇总
〖壹〗、0月18日7时许,步行至恒丰园4号院丰巢快递柜取快递后返家;22:00被判定为徐某某的密切接触者,10月19日凌晨被转运至集中隔离观察点,当日核酸检测阴性。丰台区核酸检测与环境采样结果 截至21日12时,丰台区对刘某所到过的水果超市及相关地区开展环境及人员核酸检测共计120件,结果均为阴性。涉疫人员核酸检测结果也均为阴性。
〖贰〗、0月21日的北京市新型冠状病毒肺炎疫情防控工作第243场新闻发布会获悉,10月21日0时至14时,北京新增1例京外关联本地新冠肺炎确诊病例。(点此查看详情)丰台区人民政府副区长张婕介绍,丰台区立即深入开展流调排查管控。
〖叁〗、0月25日,北京市疾控中心副主任庞星火在疫情防控新闻发布会上宣布,10月24日16时至25日15时,北京市新增了2例与外地关联的本地新冠肺炎确诊病例,1例核酸检测阳性者和1例与外地关联的本地新冠肺炎无症状感染者。
关于【福建省报告新增病例,福建省新增确诊病例】
- 2026-03-11
- 阅读 4
近来【上海疫情上海疫情封控是哪一年】
- 2026-03-11
- 阅读 12
关于【欢乐斗地主挂,欢乐斗地主挂是真的吗】
- 2026-03-11
- 阅读 12
关于【北京昨日无本土新增,北京昨日新增1例无症状感染者】
- 2026-03-11
- 阅读 14
苏州新增1例无症状感染者/苏州新增确诊病例
- 2026-03-11
- 阅读 15
近来【河南新增本土确诊29例河南新增确诊病例323例】
- 2026-03-11
- 阅读 17